Robots

This chapter introduces the robot platforms currently supported in Lumos RL Workspace.Lumos RL Workspace currently supports two humanoid robots: Lus2 and Nix1.
Both robots are described using modular configuration files and URDF/XML models, including detailed kinematics, joint limits, actuator properties, and mass distributions to ensure smooth simulation and accurate sim-to-real transfer. These resources are stored under the lumos_assets/ directory.

  • Currently available models
    • Lus2: Full-sized humanoid robot
    • NIX1: Small-sized humanoid robot

Both robots are modeled with high-fidelity physics, including joint limits, actuator properties, and accurate mass distribution. This ensures realistic training dynamics and smoother transfer to real hardware.

Device details

Lus2

  • Height: 1.6 m
  • Weight: 57 kg
  • Degrees of Freedom (DoF): 28
  • Actuators: Position–torque actuators with compliant control
Lus2

Figure : Lus2 Joint Limits (in Radians, left side example)

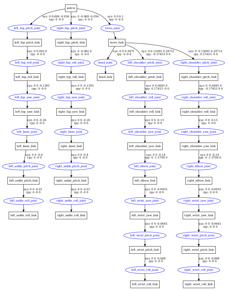
Lus2 urdf

Figure : Lus2 skeleton tree

Nix1

  • Height: 0.886m
  • Weight: 18 kg
  • Degrees of Freedom (DoF): 21
  • Actuators: Hybrid position–torque actuators with higher torque limits
nix_structure

Figure : Nix1 Overall Dimension Diagram

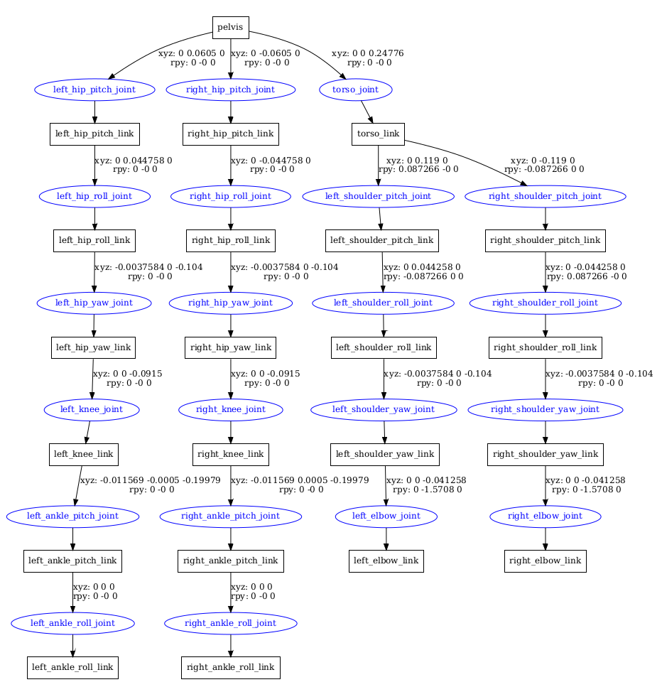
nix urdf

Figure : Nix1 skeleton tree